Rules / Regulations

Clients Complaint

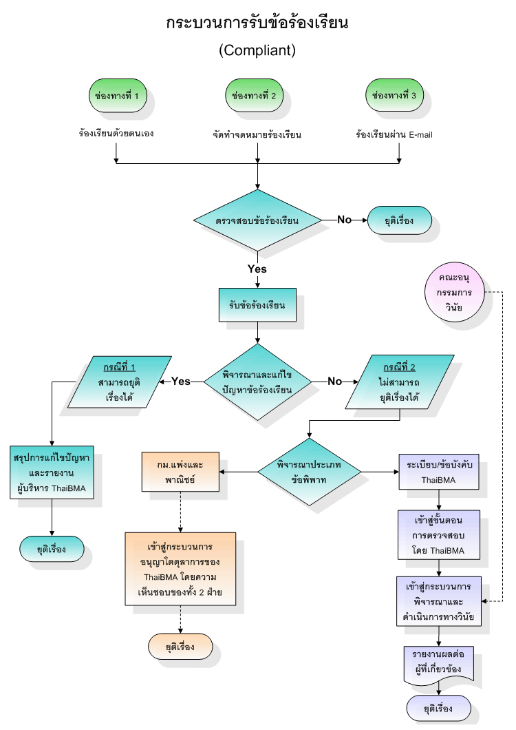
สมาคมตลาดตราสารหนี้ไทย ได้กำหนดช่องทางรับข้อร้องเรียนขึ้น เพื่อให้การดำเนินการเกี่ยวกับข้อร้องเรียน หรือปัญหาที่เกิดขึ้นได้รับการตรวจสอบข้อเท็จจริงอย่างถูกต้องและเพียงพอ ซึ่งจะทำให้ผู้ที่เกี่ยวข้องได้รับความเป็นธรรมทุกผ่าย ต่อไป

การรับข้อร้องเรียน

ท่านสามารถร้องเรียน เรื่องที่เกิดจากการปฏิบัติที่ไม่เป็นธรรม ไม่เหมาะสมของสมาชิก ThaiBMA ผู้ค้าตราสารหนี้ พนักงาน หรือผู้บริหารในหน้าที่เกี่ยวกับการค้าตราสารหนี้ของสมาชิก ThaiBMA ได้ โดยดำเนินการตามระเบียบต่างๆ ที่กำหนด ดังนี้

• ระเบียบการดำเนินการเกี่ยวกับข้อร้องเรียน
คลิกเพื่อดาวน์โหลดระเบียบการดำเนินการเกี่ยวกับข้อร้องเรียน
• แบบฟอร์มการร้องเรียน
คลิกเพื่อดาวน์โหลดแบบฟอร์มบันทึกข้อร้องเรียน / Complaint Register Form
• ช่องทางการร้องเรียน
1. ร้องเรียนด้วยตนเองที่สมาคมตลาดตราสารหนี้ไทย คลิกเพื่อดูแผนที่
2. ร้องเรียนเป็นหนังสือ หรือจดหมาย

โดยส่งมาที่

ฝ่ายกฎระเบียบและตรวจสอบ สมาคมตลาดตราสารหนี้ไทย
เลขที่ 548 อาคารวัน ซิตี้ เซ็นเตอร์ ชั้น 27 ห้องเลขที่ 1-4 ถนนเพลินจิต แขวงลุมพินี เขตปทุมวัน กรุงเทพฯ 10330

3. ร้องเรียนผ่านทาง E-mail : regulation@thaibma.or.th
• แผนแสดงกระบวนการรับข้อร้องเรียน
Arbitration (อนุญาโตตุลาการ)

อนุญาโตตุลาการ คือ วิธีการระงับข้อพิพาทที่คู่กรณีตกลงกันเสนอข้อพิพาทที่เกิดขึ้นแล้ว หรือที่จะเกิดขึ้นในอนาคตให้บุคคลภายนอกซึ่งเรียกว่า อนุญาโตตุลการทำการพิจารณาชึ้ขาด โดยคู่กรณีผูกพันที่จะปฏิบัติตามคำชี้ขาดของอนุญาโตตุลาการ

ThaiBMA ตระหนักดีถึงบทบาทหน้าที่ของการเป็น SRO ที่มีประสิทธิภาพ และการอนุญาโตตุลาการ (Arbitration) จึงเป็นอีกบทบาทหนึ่งของการทำหน้าที่ SRO ให้สมบูรณ์ขึ้น โดยที่ ThaiBMA ได้กำหนดระเบียบและแนวทางปฏิบัติขึ้นเพื่อเป็นทางเลือกสำหรับการระงับข้อพิพาท ที่เกี่ยวเนื่องกับการซื้อขายตราสารหนี้ระหว่างสมาชิกด้วยกันเอง หรือระหว่างสมาชิกกับลูกค้าของสมาชิก ซึ่งคู่พิพาทอาจยื่นคำร้องขอให้มีการพิจารณาและชี้ขาดข้อพิพาทโดยอนุญาโตตุลาการได้"

หัวข้อดาวน์โหลด
• ประกาศคณะกรรมการสมาคมฯ เรื่อง การอนุญาโตตุลาการ
• แบบฟอร์มต่างๆ
1. คำร้องเสนอข้อพิพาท
2. หนังสือแต่งตั้งตัวแทนเพื่อดำเนินกระบวนการพิจารณา
3. หนังสือตั้งอนุญาโตตุลาการ
4. คำคัดค้าน
5. หนังสือคัดค้านการตั้งอนุญาโตตุลาการ
• สรุปอนุญาโตตุลาการ ThaiBMA
การอุทธรณ์คำสั่งทางปกครอง

ระเบียบคณะกรรมการสมาคมตลาดตราสารหนี้ไทย เรื่อง การยื่น การพิจารณา และการวินิจฉัยอุทธรณ์คำสั่งทางปกครองของสมาคม พ.ศ.2563

หัวข้อดาวน์โหลด
• ระเบียบคณะกรรมการสมาคมตลาดตราสารหนี้ไทย เรื่อง การยื่น การพิจารณา และการวินิจฉัยอุทธรณ์คำสั่งทางปกครองของสมาคม พ.ศ.2563