Toggle navigation
TH
|
EN
Quick link
Non-resident Flows
Issuer Search
Industry Financial Ratio
ORS
ORS – Repo Reporting
IDB Reporting
Quotation Page
ThaiBMA Service Access Management System (TSAM)
Bond Issuer Gateway
ESBR
Dot Plot Yield Curve
THOR
Training Course
Bond Knowledge Center
Products & Services
Training & Bond Education
iBond
Bond Registration
Mark to Market Services
for Commercial PN/BE
New MTM Registration
Lists and Historical Registration
MeBond
API Service
Web Service
e-bookbuilding
Smart Funding Solution
New
iRisk
Bond Calculation
Market Data
ThaiBMA Dashboard
Yield Curve
Government Bond Yield Curve
Corporate Bond Yield Curve
Zero Coupon Yield Curve
Indicative Intraday Yield Curve
Update
US Treasury Yield Curve
Dot Plot Yield Curve
SOE Spread Matrix
Bond Quotation
Bond Index
ThaiBMA Bond Index
Zero Rate Return Index
Composite Bond Index
Short-term Government Bond Index
T-Bill Index
MTM Government Bond Index
MTM Corporate Bond Index
Fixed-Term Corp. Bond Index
New
ESG Bond Index
New
Commercial Paper Index
ASEAN3 Government Bond Index (A3GBI)
Non-resident Flows
Statistics & Reports
Daily Market Summary
Daily Market Highlight
Weekly Report - ThaiBMA Bond Update
Weekly Report - ThaiBMA Corner
Monthly Summary
Monthly Market Highlight
Annual Summary
Fact & Figures
ThaiBMA Ranking
Top Ten Dealer Members
Top Underwriter for Corporate Bond
Top Underwriter for SOE Bond
Top Registrar for Corporate Bond
Top Registrar for SOE Bond
Top Underwriter for ESG Bond
TFRS 9
Guideline on Scrutinizing Cash Flows
under the SPPI Test
Guideline on Stage Assignment of
Debt Instrument
Probability of Default
Loss Given Default
THOR
FRN Rate
Bond Price
Search by Bond
Month-end MTM Prices
ASEAN+3 Bond Info
Industry Financial Ratio
Bond Info
Issuer Search
Registered Bond
Registered Bond
Bond Information
New Registered Bond
Bond Switching
Inflation-Linked Bond
Green, Social & Sustainability
Prospectus
Auction & Result
Auction Schedule&Result
Auction Calendar
Corporate Calendar
Event Sign Bond
New
Rules / Regulations
ThaiBMA Rules
Market Convention
Tax
Regulatory Framework
Bond Trader
Client Complaint & Arbitration
Hearing and Survey
FAQ
New
About Us
About ThaiBMA
Background
Board of Directors
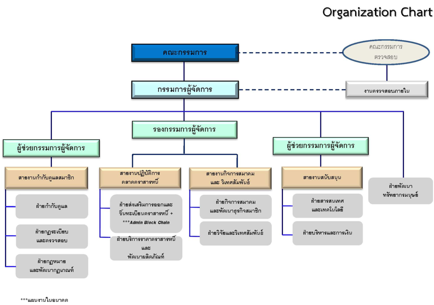
Organization Chart
Good Corporate Governance
Committees
ThaiBMA Members
30 Years of the ThaiBMA
Press & Media
Publications
Press Release
ThaiBMA Newsletter
ThaiBMA Gallery
Annual Report
Contact Us
Career Center
News
Data for
Dealer / Trader
Bond Issuer
Underwriter
Bond Knowledge Center
Foreign Investors
Bond Calculation
Update
Home
About ThaiBMA
About ThaiBMA
Organization chart
Service Manager : Duangtida (0-2655-6000 ext. 255)
Service Manager :
Duangtida (0-2655-6000 ext. 255)
About ThaiBMA
ThaiBMA Organization chart